The NHS e-Referral Service

The NHS e-Referral Service is a national service that combines electronic booking (eBooking) of GP referrals with a choice of time, date and place for first outpatient appointment.

The e-Referral Service enables a GP to refer or book a patient to a service commissioned by their Integrated Care Board (ICB), and to send an electronic referral letter with that referral or booking.

The NHS England user guides and training material can be found at:

GP functions in the e-Referral Service

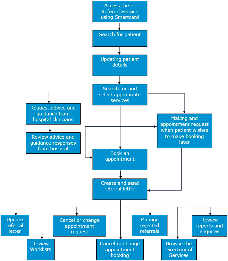
The functions available for a GP within the e-Referral Service when completing a referral and booking are:

Booking a hospital appointment

Booking a referral in Vision 3 is easy. Simply make the referral in Vision 3 as normal. Select Online Booking, the e-Referral system automatically launches and the patient details automatically verify against the Personal Demographic Service (PDS). A unique booking reference number (UBRN) is allocated to this referral.

You can now choose from a list of hospitals and enter the specialty. This should give a list of available appointments, from which you can book directly following which you can print an appointment confirmation letter. The clinical referral details are transfer automatically in the form of a pre-defined XML message which can be updated later if required.

Booking done by administrative staff

The electronic referral process does not have to be done by the doctor, though normally they would instigate the original referral. It can be done by administrative staff or, if the GP has exited Referral - Add without booking an appointment, once the UBRN is allocated, the patient can to make the appointment themselves at their convenience via the internet. If the patient is unable to make a decision there and then, perhaps because they need to check with family, friends and at work, then once they have a UBRN, they can also ring the Booking Management Service and book an appointment through them.

The functions available for a Practice Administrator within the e-Referral Service when completing a referral and booking are:

Conditions for making an electronic booking

The following conditions must be met before making an electronic booking:

  • The GP must be a "referring clinician" with authority to refer with business function of Initiate Referral set up. If the GP makes a referral but prefers that the receptionist completes the booking at the reception desk, then that receptionist must be authorised to login and have a business function of Proxy initial referral and Perform clinical booking management service.
  • The referring clinician or receptionist must use single sign-on with a Smartcard to the national services. If accessed from an unsecured workstation, then all e-Referral functionality is disabled. If a GP makes a referral from an unsecured workstation, then the receptionist/GP, if signed on with a Smartcard, can edit the referral and make a booking later.
  • The patient must not have expressed dissent to eBooking, this is checked via a flag in PDS, and it is assumed that the default status on eBooking is consent. If dissent is expressed, then the eBooking option is available but an attempt to make a booking results in an error explaining the reason.
  • PDS details must be up-to-date. At the point of selection of an electronic referral, you are reminded of the importance of ensuring that demographic details are up-to-date.
NHS England have created a series of eLearning packages for e-Referrals, see http://content.digital.nhs.uk/referrals/referrer/training for details.
Note - To print this topic select Print in the top right corner and follow the on-screen prompts.